海藻多糖主要来自海带、鹿尾菜(羊栖菜)、巨藻、泡叶藻、墨角藻等海藻。海藻多糖主要包括褐藻胶、褐藻糖胶和褐藻淀粉。从海带中分离得到的褐藻胶、褐藻糖胶和褐藻淀粉粗品均为白色略带黄色的粉末。经纯化得到的褐藻 酸钠为白色丝状物;褐藻糖胶为乳白色粉末;二者均 溶于水、不溶于乙醇、丙酮、氯仿等有机溶剂
海藻糖是1832年由Wiggers氏将其从黑麦的麦角菌中首次提取出来,之后通过发酵酵母、灰树花细胞提取或用淀粉经酶转化而大量生产,我国是从2000年开始工业化生产。
海藻糖的作用
1.1 用作甜味剂
海藻糖甜度约相当于蔗糖的45%,具有甜度温和、味感爽口、食后无后味的特点,能保持产品的原有味道,是一种健康的高质量产品。
1.2 抑制褐变
海藻糖是非还原性糖,在与氨基酸、蛋白质共存时,即使加热也不会产生褐变(美拉德反应)非常适用于需要热处理或高温保存的食品、饮料等。
1.3 吸湿性低
有些食品本身并不吸湿,但一加入糖类物质如蔗糖,吸湿性便大幅度增加,影响了食品本身的风味和贮藏期。海藻糖的吸湿性低,即使相对湿度达到95%仍然不会变潮。
1.4 防止淀粉老化
海藻糖具有优异的防止淀粉老化的作用,应用于面、饼、米饭、奶油、烤肉佐料酱、炸肉饼等含有淀粉的食品中可起到良好的效果,这种效果在低湿或冷冻时表现更为显著。
1.5 耐热性及耐酸性
海藻糖是天然双糖中最稳定的糖,即使在100℃、PH3.0条件下加热30分钟也不会着色、分解。
1.6 防止蛋白质变性
海藻糖可很好地防止蛋白质在冷冻、高温或干燥时变性。在含蛋白质的各种食品中加入海藻糖,能非常有效地保护蛋白质分子的天然结构,使食品的风味和质地保持不变。
1.7 抑制腐腥味臭味的生成
食品中的一些令人不快的异味主要是由挥发性醛类、乙基硫醇和三甲胺三大类物质构成,加入一定量的海藻糖就能够有效地抑制这些物质的产生,呈现很好的矫味矫臭作用。海藻糖对食物的甜味、香味有协同增强作用,能改善其它合成甜味剂如阿斯巴甜的甜味质量,它又能缓和、部分掩盖其他不良味道,减少涩味和苦味,对一部分的酸味起缓和作用
1.8 溶解性及结晶性
海藻糖的溶解度在低温时低于蔗糖的溶解度,在高温时高于蔗糖的溶解度,具有非常好的结晶性,在酸性条件下也不会减弱,在大量含其他糖分的条件下也能结晶。
1.9 玻璃化相变温度高
海藻糖有高达120℃的玻璃化转变温度。这种特性,结合它工艺的稳定性和低吸湿性,使海藻糖成为一种高蛋白质防护剂和理想的喷雾干燥风味保持剂。
1.10 矫味作用
海藻糖对食物的甜味、香味有协同增强作用,能改善其它合成甜味剂如阿斯巴甜的甜味质量,它又能缓和、部分掩盖其他不良味道,减少涩味和苦味,对一部分的酸味起缓和作用。
1.11 抑制脂肪酸分解
富含食用油脂的食品在保存中受热以及被光线照射,会产生有刺激性的臭味,油脂中不饱和脂肪酸越多,这种臭味就越容易产生,使得食品风味劣化、营养损失,甚至变质而失去食用价值。而海藻糖对油脂成分中的不饱和脂肪酸分解具有很好的抑制作用。
1.12 稳定物料中超氧化物歧化酶
海藻糖能稳定食物中SOD活性,同时有可以对日常生活中从蔬菜、水果中摄取的维生素C、β-胡萝卜素等抗氧化物的SOD样活性起到稳定作用,有助于防止体内的超氧离子大量增加。
1.13 补充能源的营养性
海藻糖与蔗糖、麦芽糖一样,是容易被小肠吸收成为能源的营养性物质(每克海藻糖热量为4千卡),海藻糖在人体内的分解是一个平缓而稳定的过程,非常适合用于运动饮料。
1.14 防蛀牙
由于海藻糖在口腔内不发生分解,产酸少,也不会产生引起龋齿病的不溶性葡聚糖。另外,它还能抑制由蔗糖产生的不溶性葡聚糖的粘质物的形成。因此可以说海藻糖是属于益牙性质的糖类。
在食品中的应用
2.1 在饮料中的应用
2.2 在畜禽水产品中的应用
2.3 在米面制品中的应用
2.4 在中西式点心中的应用
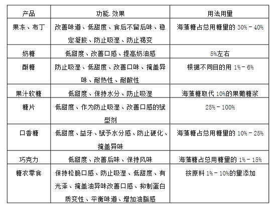
2.5 在糖果小吃中的应用
2.6 在调味品及泡菜中的应用
2.7 在水果制品中的应用
