近日,湖北中医药大学刘洪涛教授团队在国际著名学术期刊《International Journal of Biological Macromolecules》(Top一区,IF=8.03)发表题为“Structural characterization and anti-inflammatory activity of polysaccharides from Astragalus membranaceus”(DOI:10.1016/j.ijbiomac.2023.124386)的研究性论文。
湖北中医药大学硕士研究生陈广明为第一作者,刘洪涛教授和胡白飞博士为共同通讯作者。
黄芪,是应用最广泛的中药之一,具有免疫调节、调节血糖血压、抗炎、抗病毒、抗氧化损伤等多种生物活性。目前为止已从黄芪中分离出100多种化合物,包括皂苷、黄酮和多糖等。其中多糖是黄芪中的主要活性成分之一,由于其具有较低的毒性和特殊的生物活性,近年来逐渐成为医药和功能食品领域的热点。
许多疾病与过度炎症反应密切相关,如动脉粥样硬化、肝硬化、糖尿病和癌症等。传统的治疗药物有阿司匹林和糖皮质激素等,但长期使用会导致严重的不良反应。研究表明,天然来源的化合物具有干预炎症性疾病的独特生物活性,例如多酚、类黄酮和多糖。值得注意的是,多糖在保护机体免受炎性细胞因子攻击方面表现出良好的性能。因此,它们被认为是值得进一步研究的抗炎候选物。

Part-1
本研究采用热水提取、乙醇沉淀、Sevag法脱蛋白、透析、冻干等方法,从蒙古黄芪中提取黄芪多糖(APS),得率为3.29%。APS经DEAE-52纤维素柱层析和Sephadex G-100凝胶柱分离,得到两个均一多糖组分,APS-A1和APS-B1。含量分析表明APS的总糖含量为64.03%,蛋白质含量为9.04%。纯化后的APS-A1总糖含量达到99.48%,为中性多糖。APS-B1总糖为97.51%,糖醛酸含量为1.16%,表明APS-B1为弱酸性多糖。同时,APS-A1和APS-B1中未检测到蛋白质和还原糖。
Part-2
综合运用高效凝胶过滤色谱、高效液相色谱、红外光谱、紫外-可见光谱对均一多糖进行结构表征。结果表明,APS-A1和APS-B1的平均分子量分别为2.62×106Da和4.95×106Da。APS-A1主要由葡萄糖组成,APS-B1主要由葡萄糖、半乳糖、阿拉伯糖组成,摩尔比为75.2∶17.3∶19.4。FT-IR光谱展示了APS-A1和APS-B1具有多糖化学键和官能团的特征吸收峰,并证实含有α型糖苷键。紫外-可见光谱表明它们不含核酸和蛋白质,与化学分析的结果一致。
Part-3
为了进一步获得有关它们结构的信息,通过甲基化和GC-MS鉴定了糖苷键类型。结果显示,APS-A1主要含有T-Glcp、1,4-Glcp和1,4,6-Glcp 3种糖残基,摩尔比为1.87∶9.93∶1.00。APS-B1包含5种残基,分别是1,5-Araf、T-Glcp、1,4-Glcp、1,6-Galp和1,4,6-Glcp残基,摩尔比为0.24∶1.89∶11.08∶1.03∶1.00。
Part-4
为了进一步解析APS-A1和APS-B1的结构,通过1D-NMR(1H和13C)和2D-NMR(COSY、HSQC和HMBC)进行了分析,并结合甲基化分析结果,推测了它们的可能结构。APS-A1的骨架是1,4-连接的α-Glcp,一些1,4-连接的α-Glcp的O-6处连有α/β-Glcp残基附着在主干上。APS-B1的骨架是1,4-连接的α-Glcp,夹杂着1,5-连接的α-Araf,一些1,4-连接的α-Glcp的O-6处有1,6-连接的α-Galp,这些末端被α/β-Glcp残基取代形成分支。
Part-6
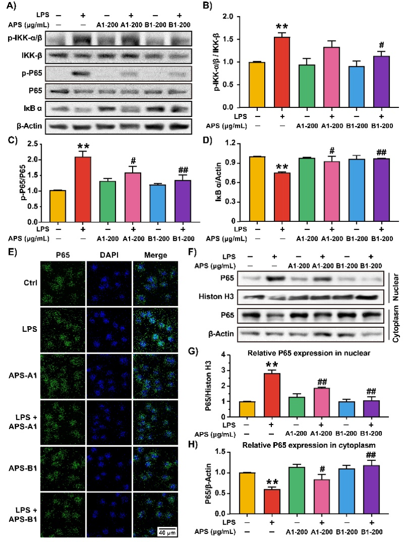
基于LPS诱导的RAW264.7巨噬细胞模型,进一步研究了黄芪均一多糖的抗炎活性。研究表明APS-A1和APS-B1在体外具有良好的抗炎活性,可以抑制炎症细胞因子(TNF-α、IL-6和MCP-1)的表达和分泌,其机制是抑制NF-κB和MAPKs(ERK,JNK)信号通路来实现的。
在本研究中,从黄芪中分离得到两种均一的多糖APS-A1和APS-B1,并对其一级结构进行表征。同时证明二者具有良好的抗炎活性,可以通过抑制NF-κB和MAPK(ERK,JNK)信号通路,抑制炎症细胞因子(TNF-α、IL-6和MCP-1)的表达和分泌。这些结果表明APS-A1和APS-B1具有良好的抗炎活性,可以作为一种潜在的抗炎补充剂。二者活性的差异可能与其结构特征有关,进一步的研究将集中在它们的生物活性和构效关系上。